首页
学院概况
学院简介
师资力量
学院新闻
学院要闻
教研动态
师生风采
通知公告
教学通知
学院公告
科研通知
教学科研
教学工作
科学研究
获奖动态
作品获奖
教研获奖
招生就业
招生专业
就业动态
国家大学生服务平台
党群工作
组织架构
制度文件
党建动态
学习园地
工会工作
学生工作
学生动态
学生支部
资助服务
创意心坊
团学工作介绍
校园文化
品牌活动
文化传承
当前位置:
首页
通知公告
教学通知
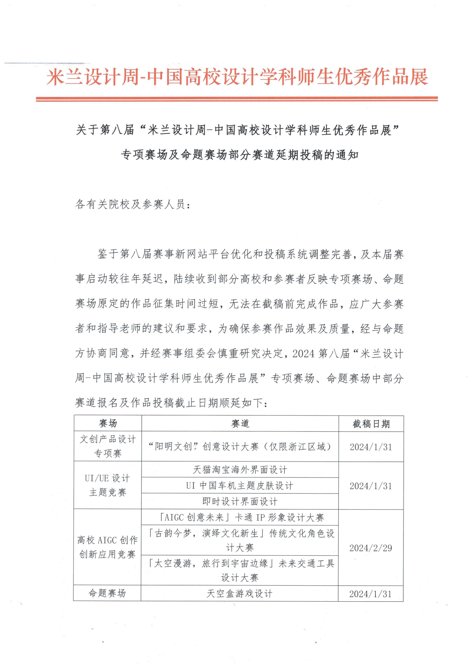
关于第八届“米兰设计周-中国高校设计学科师生优秀作品展专项赛场及命题赛场部分赛道延期投稿的通知
关于第八届“米兰设计周-中国高校设计学科师生优秀作品展专项赛场及命题赛场部分赛道延期投稿的通知
发布时间:2023-12-24
文章来源: